一、感应加热
工频交流电经过整流桥转换为直流电,又经高频电力转换装置IGBT使直流电变为超过音频的高频交流电,将高频交流电加在扁平空心螺旋状的感应加热线圈上,由此产生高频交变磁场,其磁力线穿透灶台的陶瓷台板而作用于金属锅。在烹饪锅体内因电磁感应就有强大的涡流产生,涡流克服锅体的内阻流动时完成电能向热能的转换,所产生的焦耳热就是烹调的热源。
家用电磁炉

商用电磁炉

电磁热水器

电压范围:
单相220VAC
三相380VAC
功率范围:500W~30KW家用电磁炉和商用电磁炉
![]() |
| ![]() |
逆变部分:
功率 | 封装 | 650V | 1200V |
500W~5000W | TO-247 | MG75H65TDH | MG25H120TDH |
MG30H135TDH | |||
MG40H120TDH | |||
MG40H120UDH | |||
TO-3P | MG25N120TDH | ||
MG30N135TDH | |||
MG40N120TDH | |||
10KW~30KW | ML_34mm超薄 | MG75ML65BUH1 | MG75ML120BUH1 |
MG100ML120BUH1 | |||
MA_34mm | MG75MA65BUH1 | MG75MA120BUH1 | |
MG100MA120BUH1 | |||
MG150MA120BUH1 | |||
MB_62mm | MG150MB120BUH1 | ||
MG200MB120BUH1 | |||
MG300MB120BUH1 |
辅助电路部分:
名称 | 参数范围 |
整流桥 | 2A~35A,50V~1000V |
瞬态抑制二极管 | 400W~50KW,5.0V~550V |
普通整流二极管 | 0.2A~10A,50V~5000V |
快恢复二极管 | 0.2A~6A,50V~5000V |
超快恢复二极管 | 1A~6A,50V~1000V |
肖特基 | 0.25A~8A,20V~210V |
功率二极管 | 7A~30A,20V~150V |
稳压二极管 | 1.8V~200V |
小信号开关二极管 | 20V~75V |
二、家用电器常用电源
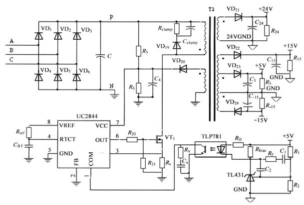
单端反激电路的特点是:电路简单、体积小巧且成本低。单端反激电路由输入滤波电路、脉宽调制电路、功率传递电路(由开关管和变压器组成)、输出整流滤波电路、误差检测电路(由芯片TL431及周围元件组成)及信号传递电路(由隔离光耦及电阻组成)等组成。

辅助电路部分:
名称 | 参数范围 |
整流桥 | 2A~35A,50V~1000V |
瞬态抑制二极管 | 400W~50KW,5.0V~550V |
普通整流二极管 | 0.2A~10A,50V~5000V |
快恢复二极管 | 0.2A~6A,50V~5000V |
超快恢复二极管 | 1A~6A,50V~1000V |
肖特基 | 0.25A~8A,20V~210V |
功率二极管 | 7A~30A,20V~150V |
稳压二极管 | 1.8V~200V |
小信号开关二极管 | 20V~75V |







